您现在的位置是:首页 > 新闻资讯网站首页新闻资讯
大规模设备更新政策对石化化工行业的影响及对策(上篇)
背景简述
设备更新是逆周期调节的重要手段。推动工业领域大规模设备更新,有利于扩大有效投资,增加先进产能、提高生产效率,对加快建设现代化产业体系、促进新质生产力落地具有重要意义。
党中央、国务院着眼全局和长远,作出推动大规模设备更新和消费品以旧换新的重大决策部署,实施设备更新、消费品以旧换新、回收循环利用、标准提升四大行动。2024年3月,国务院印发《推动大规模设备更新和消费品以旧换新行动方案》,对这项工作作出全面部署。2024年7月,国家发改委、财政部联合印发《关于加力支持大规模设备更新和消费品以旧换新的若干措施》,统筹安排3000亿元左右超长期特别国债资金,提出一系列加力支持“两新”(大规模设备更新和消费品以旧换新)工作的政策举措。2025年1月8日,国家发改委、财政部发布《关于2025年加力扩围实施大规模设备更新和消费品以旧换新政策的通知》,2025年要增加资金规模,扩大支持范围,优化实施机制,放大撬动效应。
01、大规模设备更新政策解码
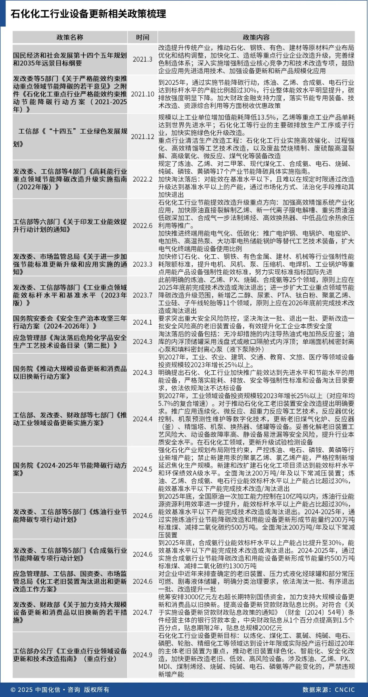
01、2024年政策
2024年3月,国务院印发《推动大规模设备更新和消费品以旧换新行动方案》的通知,提出对重点行业设备更新改造等要求,本次通知也是中央自2023年12月中央经济工作会议,到2024年2月中央财经委员会第四次会议后,再次部署设备更新改造。随后,各有关部门印发了工业、建筑市政、交通、教育、文旅、医疗、能源等领域设备更新实施方案。
2024年7月,国家发改委和财政部出台《关于加力支持大规模设备更新和消费品以旧换新的若干措施》,统筹安排1500亿元超长期特别国债资金,增规模、扩范围、降门槛,加力支持重点领域设备更新。各有关部门陆续出台工业设备、用能设备、环境基础设施、运营船舶、营运货车、新能源公交车、农业机械等领域设备更新实施细则以及配套政策。
此外,31个省、自治区、直辖市以及5个计划单列市和新疆生产建设兵团,均出台了加力支持“两新”的实施方案,同时印发了各类地方配套实施细则,超过140份。
通过半年时间的努力,我国快速建立起了设备更新行动政策体系,明确了重点领域设备更新的时间表、路线图,为持续推动大规模设备更新奠定了坚实的政策基础。
02、2025年最新政策
2025年1月8日,国家发改委、财政部《关于2025年加力扩围实施大规模设备更新和消费品以旧换新政策的通知》向社会发布。2025年将进一步增加超长期特别国债资金规模,加大支持力度,丰富支持手段,放大撬动效应,构建大规模设备更新的长效机制。
一是扩围提标。“扩围”方面,将电子信息、安全生产、设施农业等3个领域纳入超长期特别国债资金支持范围;在国三排放标准基础上,支持国四排放标准营运货车报废更新;在农机报废更新补贴中,增加水稻插秧机、田间作业检测终端等6个农机种类。“提标”方面,提高新能源城市公交车及动力电池更新补贴标准,平均每辆车补贴额由6万元提高至8万元;提高采棉机报废更新补贴标准,单台最高补贴额增加2万元。
二是加力贴息。对符合条件经营主体设备更新相关的银行贷款本金,在中央财政贴息1.5个百分点的基础上,国家发改委安排超长期特别国债资金进行额外贴息,进一步放大资金撬动效应,切实降低经营主体,特别是中小企业设备更新的融资成本。与此同时,着力完善贷款贴息项目申报、要件审核、清单推送、资金发放等全链条实施机制,切实提高企业获取优惠政策的便利度。
三是优化流程。一方面,对于超长期特别国债资金支持的设备更新项目,继续采取“地方审核、国家复核”的方式进行筛选把关,简化申报审批流程,切实提高办事效率。另一方面,在支持重大项目的基础上,鼓励有条件的地方以工业园区、产业集群为载体,整体部署并规模化实施设备更新,更好地激发园区和中小企业积极性。
四是深挖潜力。对标技术、能耗、排放、安全等标准,根据产业结构调整、设备淘汰等指导目录组织各地深入开展存量设备评估诊断,分领域分行业明确设备更新目标任务,加强项目常态化储备。坚持激励和约束并重,依法依规淘汰落后低效设备,推动存量设备应换尽换,更好扩大有效益的投资,不断提高先进产能比重。
02、政策密集出台,石化化工行业设备更新潜力大
中央密集出台设备更新政策,石化化工行业重点发力节能降碳改造升级方向。
对于石化、化工等传统行业,设备更新政策的发力点在于节能降碳方向。中央在“十四五”规划中便提出推动石化产业布局优化和结构调整的方向,随后工信部在“十四五”工业绿色发展规划中对石化行业的降碳和碳达峰实施路径提出要求,对应到设备更新环节,2022年6月,工信部等部门的工业能效提升行动计划中对石化化工等行业的能效改进方向做出具体安排,要求加强高效精馏系统产业化应用,加快原油直接裂解制乙烯、新一代离子膜电解槽、重劣质渣油低碳深加工、合成气一步法制烯烃、高效换热器、中低品位余热余压利用等推广,推广电炉钢、电锅炉、电窑炉、电加热、高温热泵、大功率电热储能锅炉等替代工艺技术装备,扩大电气化终端用能设备使用比例。2023年3月,国家发改委、市场监管总局关于进一步加强节能标准更新升级和应用实施的通知中提出,提升石化、化工等行业电机、风机、泵、压缩机、电焊机、工业锅炉等重点用能产品设备强制性能效标准。
2024年5月,国务院制定并发布《2024-2025年节能降碳行动方案》,方案设定供给约束性指标,旨在推进节能减碳工作,其中提出到2025年底,炼油、乙烯、合成氨、电石行业能效基准水平以下产能完成技术改造或淘汰退出。6月,国家发改委、工信部、生态环境部、市场监管总局、国家能源局联合印发《炼油行业节能降碳专项行动计划》(发改环资〔2024〕731号)、《合成氨行业节能降碳专项行动计划》(发改环资〔2024〕732号),深入推进炼油和合成氨行业节能降碳改造和用能设备更新,支撑完成“十四五”能耗强度降低约束性指标。
2024年6月,应急管理部、工信部、国资委、市场监管总局联合印发《化工老旧装置淘汰退出和更新改造工作方案》,实现依法淘汰一批、有序退出一批、改造提升一批。对于投产运行20年(含)至30年(不含)的生产装置,各省级应急管理部门会同有关部门对辖区内企业(非中央企业)、有关中央企业总部对下属企业,依据《危险化学品生产使用企业老旧装置安全风险评估指南(试行)》,逐一开展安全风险评估复核,确定安全风险等级,实施分类安全改造。对于已达设计使用年限、未规定设计使用年限但使用超过20年的压力式液化烃球罐,企业应按照《固定式压力容器安全技术监察规程》的有关规定,委托有检验资质的特种设备检验机构进行检验,进行安全评估(合于使用评价),根据检验和评估结果进行改造提升。罐区的安全管理应严格执行《化工企业液化烃储罐区安全管理规范》(AQ3059-2023)。对于投用运行不足30年(不含)的常压可燃、剧毒液体储罐,企业应加强年度检查和定期检验,根据检查检验结果进行隐患治理和改造提升。
2024年9月,工信部办公厅发布《工业重点行业领域设备更新和技术改造指南》。到2027年,行业关键性工序环节的数控化率达到85%以上,数字化研发设计工具普及率达到75%以上,改造装置能效达到《工业重点领域能效标杆水平和基准水平(2023年版)》标杆水平,本质安全水平大幅提升。重点更新改造方向方面,要从节能减污降碳改造、智能化改造、本质安全水平提升等角度,重点落实固定床煤气化炉、小于25000kVA的小电石炉、低效电机、精细化工开放式反应器(釜)等低效设备及仪器仪表装置的更新工作,仪器仪表、智能装备设备、智能装卸用机器人、智能安全应急设备等装备的补齐、改造与应用推广工作,以及老旧反应器(釜)、精馏塔、压缩机、泵、换热器、储罐等设备的加速更新工作。

