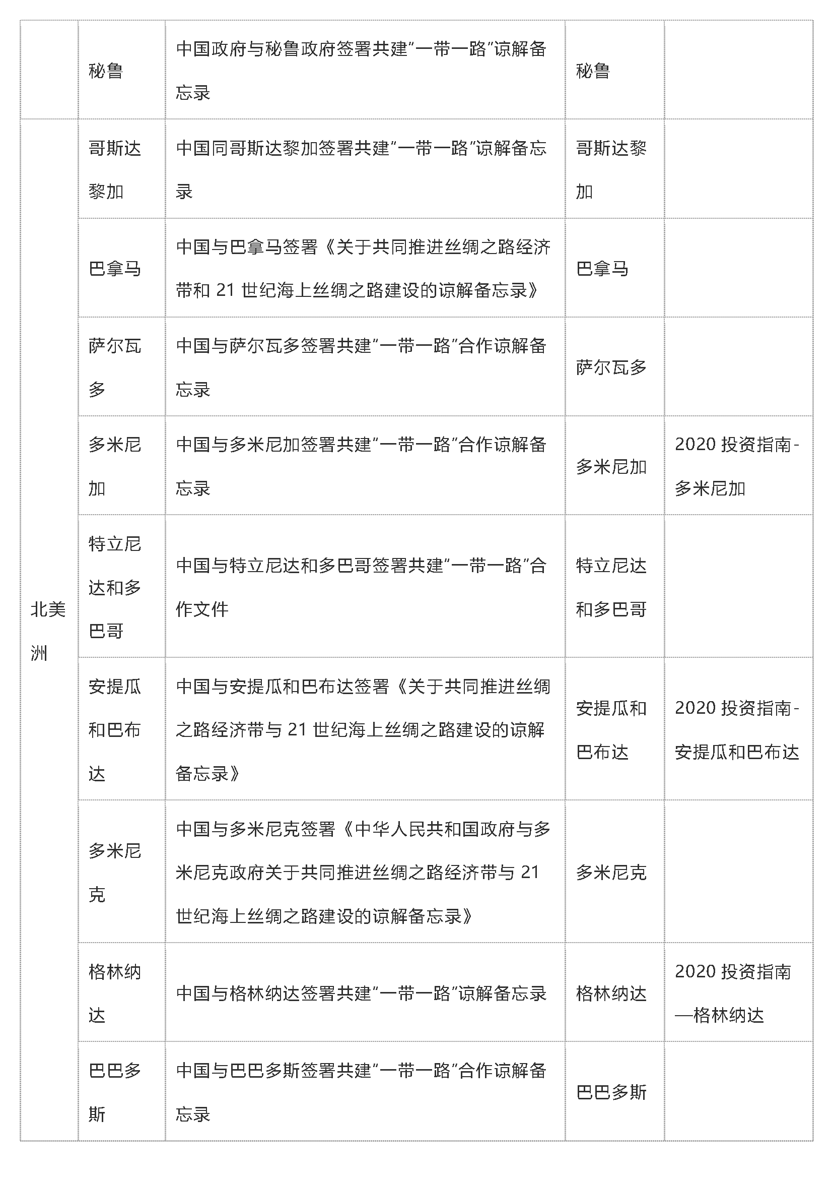
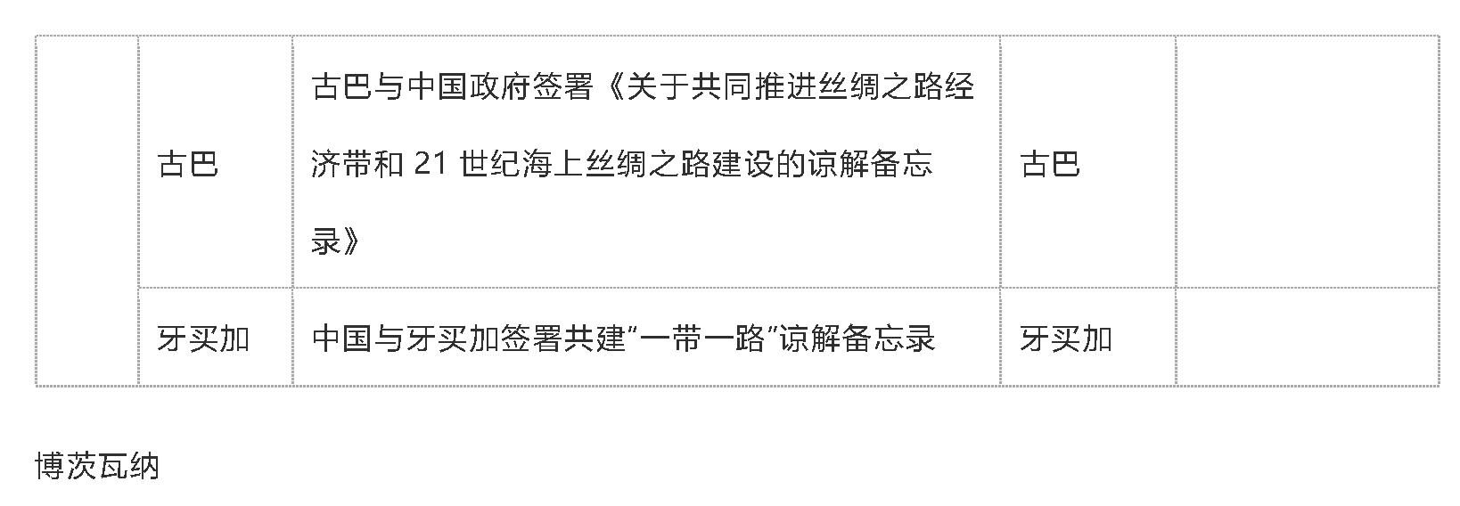
您现在的位置是:首页 > 新闻资讯网站首页新闻资讯 已同中国签订共建“一带一路”合作文件的国家一览 管理员 2022-02-10 截至2021年11月29日,中国已经同143个国家和32个国际组织签署200余份共建“一带一路”合作文件。 截至2021年11月29日,中国已经同143个国家和32个国际组织签署200余份共建“一带一路”合作文件。 TAG: 无标签 上一篇:260亿元项目开工,500亿元项目签约!恒力大手笔投资大连 下一篇:新春开门红!我国首次深水犁式挖沟机海试成功 相关文章 特别推荐 【火爆出炉】CSSOPE 2025 全球采购对接会排期表 阅读 全球氢能项目大汇总,快来点击索要 阅读 随机推荐 中国石化首个兆瓦级“绿电制绿氢”示范项目中交 中国石油技术开发有限公司与寰球工程有限公司签订战... 2021-07-29 18:47:15 新加坡大型炼化项目1.58亿美元工程花落中石化炼化工程集团 2020-07-27 18:24:10 数字化工厂公开课 | 资深专家分享,智能工厂建设、过... 2020-06-10 08:29:54 来啦!汉诺威工博会月底开幕,展会将释放什么信号? 2022-05-11 06:45:42 点击排行 2022“一带一路”基建指数国别报告--埃及 意大利塞班( SAIPEM)油气项目及采购计划:CSSOPE 为你解读 2019-03-14 15:21:04 集团公司召开2019年HSSE工作视频会议 2019-01-04 18:12:57 石油党员党建信息化平台交纳党费上亿元 2019-01-11 16:33:49 中国石油2022年集中采购招标公告 2022-02-11 20:43:22 标签 会议 中国石化新闻网 中国石油新闻中心 转载 原创 关注我们